经常出入境的朋友们,尤其是在面对国外移动支付并没有那么便捷,直接携带现金成为不少人的选择。不过在携带现金过海关,其中也有不杀学问,你知道吗?因为不懂的人曾经在这里损失掉大量钱财。

携带现金超额需申报,但并非带的越少越好。此前便有赴泰国、澳大利亚等国家的旅客因携带现金不足,而被怀疑不足以支持其逗留期间的生活,遭到遣返。
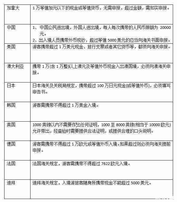
附各国过海关可以携带现金规定

需要注意的是,海关查大额现金入境主要是为了严查涉洗钱跨国犯罪。虽说诸如在加拿大等许多国家,只要按流程申报,对于携带现金的上限金额并没有限制,但需要说明现金的合法来源。
而且大家需要注意,我们所说的现金,包括各种形式的现金、股票、债券、银行汇票、支票、旅行支票等。
所以出门前,大家一定要把各类“资产”来源、数额盘点清楚,防止因疏忽或无知而无意犯错。

华人常有带现金的习惯,也时常因此成为“违规携带现金案例”中的主角。也正因如此,各国海关往往会对“华人面孔”给予较多关注。
近年来,各国海关都加大了对超额携带现金的查处力度。诸如加拿大等国家和地区的海关,甚至引入了“嗅”钱的缉钞犬,帮助警察发现可疑行李中的现金。
所以说,就算工作人员大意,“狗鼻子”往往在关键时刻发挥作用,让违规者暴露无遗。旅游攻略https://wwW.CAOYUANtiAnlu.ORG

