最近其实疫情还没有彻底的结束,所以不是很建议大家到处去旅游的,但是去周边还是可以的,大家如果在距离新疆不是很远的话,现在这里正好是旅游的好时候,但是大家去这里还是需要一些文件证明的,我们来了解一下。

五一去新疆需要什么证明
日前,中央应对新冠肺炎疫情工作领导小组印发《关于在有效防控疫情的同时积极有序推进复工复产的指导意见》,其中要求全国性文体活动及跨省跨境旅游等暂不恢复。今年五一借机好好领略一下新疆的大美风光!
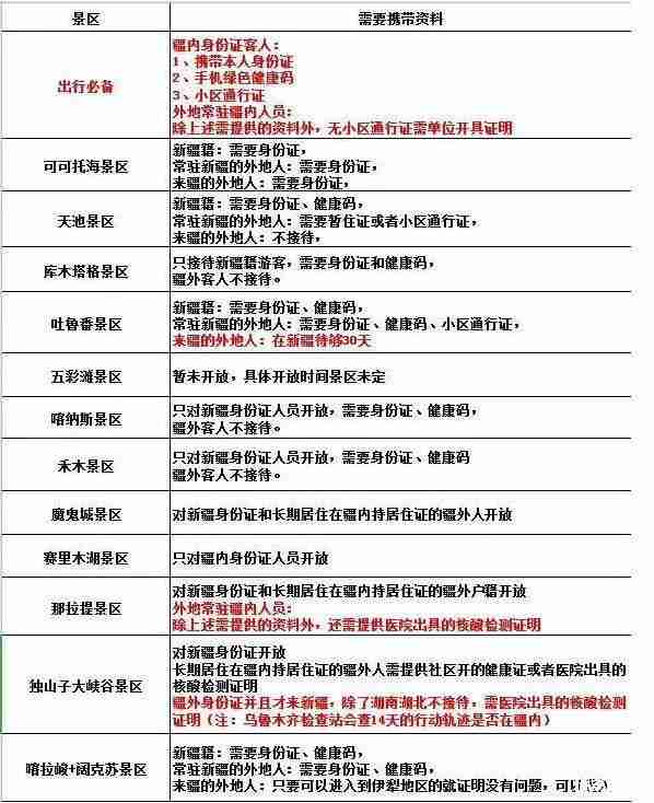
新疆各景区疫情期间自驾或跟团参观配合提供信息一览

五一新疆恢复列车车次
为满足“五一”假日期间旅客出行需求,新疆铁路将恢复开行疆内部分旅客列车。4月30日至5月5日共恢复开行图定客车10.5对旅客列车,其中东疆3对,北疆5.5对,南疆2对。
恢复开行乌鲁木齐至哈密动车组列车D8840/D8839、D8802/D8807次2对。4月30日、5月1、4、5日开行乌鲁木齐至哈密D8840次;5月1、2、5日开行哈密至乌鲁木齐D8839次;4月30日,5月1、4、5日开行乌鲁木齐至哈密D8802/D8807次。旅游攻略https://wWw.CAoyUaNTIaNlu.oRG
5月1、2、5日,恢复开行乌鲁木齐至吐哈动车组列车D8842/1次1对。
4月30日至5月5日,恢复开行乌鲁木齐至库尔勒C8142/3 C8144/1次动力集中动车组列车1对。
5月1日至5日,恢复开行伊宁至乌鲁木齐C8742次动力集中动车组旅客列车0.5对。
4月30日,5月1、4、5日,恢复开行乌鲁木齐至奎屯C8721/C8722次、C8729/C8730次动力集中动车组旅客列车2对。
恢复开行乌鲁木齐至克拉玛依C8761/C8762、C8769/C8770次动力集中动车组旅客列车2对。4月30日开行乌鲁木齐至克拉玛依C8761/C8762次、C8770次;5月1日开行乌鲁木齐至克拉玛依C8761次、C8769/C8770次;5月5日开行乌鲁木齐至克拉玛依C8761/C8762次。
恢复开行乌鲁木齐至阿勒泰K9791/K9792次旅客列车1对。4月30日,5月1、4、5日开行乌鲁木齐至阿勒泰K9791次;4月30日,5月1、2、5日开行阿勒泰至乌鲁木齐K9792次。
恢复开行乌鲁木齐至和田Y962/3、Y964/1次旅客列车1对。4月30日开行乌鲁木齐至和田Y962/3次;4月30日、5月1日开行和田至乌鲁木齐Y964/1次。
据悉,新疆铁路还将对乌鲁木齐至喀什T9516/7 T9518/5次,乌鲁木齐至和田7556/7 7558/5次,乌鲁木齐至塔城K9855/6次,乌鲁木齐至阿勒泰K9749/50次等5对旅客列车安排加挂车辆,满足旅客出行需求。
新疆铁路部门提醒广大旅客,加开列车车票可通过互联网、电话订票、车站售票窗口及客票代售点、自动售票机购买。请旅客及时关注车站公告及“新疆铁路”微信、微博平台,或登录中国铁路客服中心12306网站、拨打12306客服电话查询详情,及时掌握列车开行信息,以便合理安排出行计划。

这些就是最近的五一期间,新疆的一些信息了,春季百花盛开,新疆这里也是万物复苏,景色旖旎的,所以如果五一期间可以来新疆这里旅游的话,大家还是来一次的好啊!
文章来源:https://www.caoyuantianlu.org/73033.html