燃放烟花爆竹是我们新春佳节的传统,但是如今城市居住人口密集,为了保障大家的生活安全,以及保护环境,许多地方开始禁止燃放烟花爆竹,并且对于烟花爆竹的售卖以及燃放有着严格的规定,下面我们就来看看关于2020年北京烟花燃放以及销售的详情吧。

北京烟花爆竹开始销售
鼠年烟花爆竹昨日(1月19日)开卖。今年,市区内仅留海淀区、石景山区共2处零售网点。花炮购买仍实行实名制,需刷身份证在线登记。北京烟花爆竹禁放区域今年扩大,全市包含五环路内禁放面积同比增加42%。延庆区、顺义区、平谷区等增划禁放区,大兴区行政区域范围首次实施全面禁放。
允许销售地点
北京许可的花炮零售网点有23个。与往年不同,市区内朝阳区、丰台区未设零售网点,仅留海淀区、石景山区共2处零售网点。10个远郊区中,大兴区未设置花炮零售网点。市民可关注“北京熊猫烟花”微信公众号查询具体信息。目前,公众号内已更新23个花炮网点地图,市民可查看公众号“找炮点”,同时还能“看效果”,观看所有花炮产品的燃放画面。
实名制购买
今年是花炮实名制购买的第二年,购买烟花爆竹需登记身份信息。据悉,今年的实名登记购买制度全面升级,每一箱花炮的外包装、箱内的每一个花炮单品均粘贴有二维码标签,实现了全环节的流程可追溯。也就是说,实名制已经覆盖到花炮的最小包装单位,真正实现涵盖生产、出厂、起运、入库、出库、配送、销售等全环节的流程可追溯。
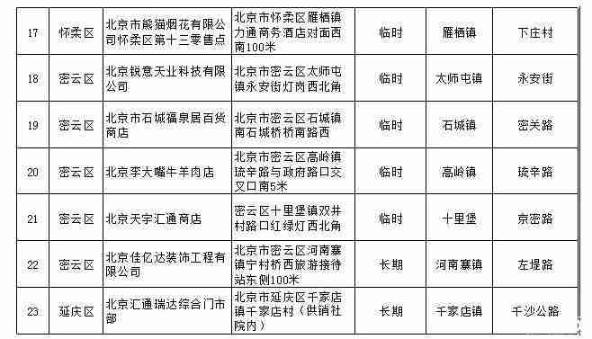
烟花爆竹销售点
旅游攻略https://Www.CAoYuAnTianLU.OrG


