南京景点开放日了解一下,今天小编要来告诉大家,在特定时间,南京高的部分景点会免费开放一天或者两天,大家可以趁着这个时候去游玩一番,下面是相关信息,如果特定时间无法游玩,还有飘姐可以了解一下呢。

玄武区
1.红山森林动物园
免费日期:9月
红山森林动物园是国家4A级风景名胜区,展示着世界各地珍稀动物216种2600余只。独特的森林景观、丰富的动物资源、多彩的主题活动非常值得打卡!
地址:玄武区和燕路168号
交通:地铁1号线红山动物园站1口出
备注:具体方式与日期,由动物园根据情况确定并提前公示
2.六朝博物馆
免费日期:5月18日
博物馆展陈的核心主题是展示"东方大都会"的风采,内设《六朝帝都》《千古风流》《六朝风采》和《六朝人杰》四个展览,通过历史展、人物展、精品展、故事展全面展示六朝历史文化。
地址:玄武区长江路302号
交通:地铁2号线大行宫站3口
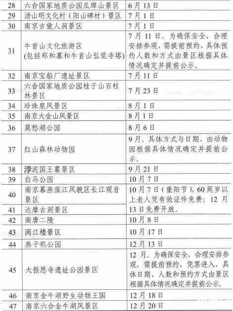
3.白马公园
免费日期:10月7日
白马公园是以石质雕塑文物为展览主题的艺术公园,集中展示南京深厚而独特的石刻文化。
地址:玄武区龙蟠路与太平门路交叉口
交通:公交20或48路白马公园站下
4.江宁织造博物馆
免费日期:5月18日
江宁织造博物馆再现江宁织造府的历史,主要展览内容:江宁织造衙署历史图片文字介绍、《红楼梦》名著陈列和云锦展示。
地址:玄武区长江路123号
交通:地铁2号线大行宫站1口
秦淮区
1.秦大士故居
免费日期:5月19日
秦大士故居又名秦状元府,是"秦淮民居群"的重要组成部分,为清朝第43位状元秦大士的故宅。
地址:秦淮区长乐路57-61号
交通:地铁3号线武定门站
2.南京市博物馆(朝天宫)
免费日期:5月18日
南京市博物馆所处的朝天宫在江南地区是建筑等级最高、面积最大、保存最完整的古建筑群。
朝天宫之名,系明洪武十七年(1385)太祖朱元璋下诏亲赐,取"朝拜上天"之意。
地址:秦淮区王府大街朝天宫4号
交通:公交80路至建邺路站
3.太平天国历史博物馆
免费日期:5月18日
南京太平天国历史博物馆是中国收藏保管、陈列宣传、调查研究太平天国文物史料的专题性博物馆。
地址:秦淮区瞻园路128号
交通:地铁1号线三山街站1口
4.南京市民俗博物馆
免费日期:5月18日
南京市民俗博物馆、南京市非物质文化遗产馆是研究、展示、保护南京民俗文化以及南京非物质文化遗产的专业性博物馆,馆址位于全国重点文物保护单位——甘熙宅第。
地址:秦淮区大板巷46号
交通:地铁1号线三山街站3口
5.南京中国科举博物馆
免费日期:5月19日
科举博物馆是中国科举制度中心、中国科举文化中心和中国科举文物收藏中心。已开放的场馆包括博物馆地下三层,地面上明远楼、至公堂、号舍、碑刻及南苑的魁光阁等,含11个展厅。
地址:秦淮区贡院街95号
交通:地铁3号线夫子庙站2口
6.王谢古居展览馆
免费日期:5月19日
王谢古居其主体建筑与附属、内部与外部纵横交替、紧密相连,构成了一组完整的艺术整体,与夫子庙地区的明清建筑风格和谐相揉,协调一致,极为壮观。
地址:秦淮区乌衣巷1号
交通:地铁3号线夫子庙站2口
7.夫子庙大成殿
免费日期:5月19日
大成殿是夫子庙的主殿,殿内正中悬挂一幅全国最大的孔子画像,高6.50米、宽3.15米。
殿内陈设仿制2500年前的编钟、编磬等十五种古代祭孔乐器,定期进行古曲、雅乐演奏,演出反映明人祭孔礼仪的大型明代祭孔乐舞。
地址:秦淮区贡院街152号南京夫子庙内
交通:地铁3号线夫子庙站2口
8.愚园(胡家花园)旅游攻略https://Www.CaOYuANTIanLu.org
免费日期:5月19日
愚园位于南京城南集庆门鸣羊街一带,以前是清末苏州知府胡恩燮的宅园,民间俗称"胡家花园"。
地址:秦淮区鸣羊街45号
交通:地铁1号线三山街站
9.李香君故居陈列馆
免费日期:5月19日
李香君故居占地不太大,是目前唯一幸存的河厅河房建筑,背依秦淮河,靠河边还有一个小小的私家码头,当年李香君就是从那里出入画舫。
地址:秦淮区大石坝街150号
交通:地铁1号线三山街站4口
10.大报恩寺遗址公园景区
免费日期:12月
大报恩寺遗址公园保护性展示了大报恩寺遗址中的千年地宫和珍贵画廊以及从地宫中出土的石函、铁函、金棺银椁、七宝阿育王塔等世界级国宝,留给每个人对于已逝的盛景无限的想象。
地址:秦淮区中华门外雨花路1号
交通:地铁1号线中华门站2口出
备注:具体方式与日期,由景区根据情况确定并提前公示
11.芥子园文化展馆
免费日期:5月21日
芥子园是清初名士李渔的居宅别墅。李渔移家金陵,先居住于金陵闸附近,后来于康熙七年戊申七夕之前建筑芥子园。
地址:秦淮区三条营32号
交通:地铁3号线武定门站2口
建邺区
莫愁湖公园
免费日期:8月6日
莫愁湖是一座有着1500年悠久历史和丰富人文资源的江南古典名园,为六朝胜迹,有"江南第一名湖"、"金陵第一名胜"、"金陵四十八景之首"等美誉。
地址:建邺区水西门大街132号
交通:地铁2号线莫愁湖站2口出
鼓楼区
1.南京大桥公园
免费日期:3月13日
南京大桥公园位于南京市鼓楼区南京长江大桥南北桥头堡下,由南堡公园18.5公顷、北堡公园4.2公顷、桥区绿地17.3公顷组成。
地址:鼓楼区宝塔桥东街7号
交通:公交12路至南堡公园西站下
2.颐和路民国主题文化展馆区
免费日期:5月16日
南京颐和路公馆区是20世纪三十年代民国政府提供政府官员居住的高级住宅区。
这里有许多民国政府要员的宅第公馆,也正由于政要官邸集聚,加之环境优美、交通便利,这里也成为外国使(领)馆集中设置的地段。
地址:鼓楼区宁海路广场
交通:地铁4号线云南路站5A口
3.李剑晨艺术馆
免费日期:5月18日
李剑晨艺术馆于由其女著名的园林建筑设计师李蕾女士设计,建筑面积720平方米,展览分上下两层。
地址:鼓楼区清凉山路83号清凉山公园内
交通:地铁2号线汉中门站2口
4.龚贤纪念馆
免费日期:5月18日
龚贤纪念馆始建于1664年,明清式样,砖本结构,占地面积约为270平方米。1889年奉光绪皇帝的诏命重建扫叶楼,以后又于1901、1914年两次重修。
地址:鼓楼区清凉山路83号清凉山公园内
交通:公交6路至清凉山公园站
5.南京阅江楼
免费日期:10月17日
南京阅江楼与武汉黄鹤楼、岳阳岳阳楼、南昌滕王阁合称江南四大名楼。楼高五十二米,共七层,碧瓦朱楹、檐牙摩空、朱帘凤飞、彤扉彩盈,具有鲜明的明代风格。
地址:鼓楼区建宁路202号
交通:乘公交34、100、16路盐仓桥广场西站下
6.南京宝船厂遗址景区
免费日期:7月11日
明清以来逐渐废弃,经过几个世纪的变迁,现宝船厂遗址东临漓江路、西靠滨江大道、北为金浦、南邻银城,占地198亩约13万平方米仅存古船坞遗址三条,目前是省级文物保护单位。
地址:鼓楼区漓江路57号
交通:地铁4号线龙江站1口
7.魏紫熙艺术馆
免费日期:5月18日
魏紫熙是江苏国画院著名山水画家。2004年南京市政府在清凉山公园建立魏紫熙艺术馆,建筑总面积580平方米。
地址:鼓楼区清凉山路83号清凉山公园内
交通:公交6路至清凉山公园站
浦口区
1.老山国家森林公园七佛寺景区
免费日期:6月5日
南京老山国家森林公园位于南京市浦口区中部的老山林场,横贯浦口区境内,素有"南京绿肺、江北明珠"之美誉,也是江苏境内最大的国家级森林公园。
地址:浦口区黄山岭路90号
交通:地铁10号线至龙华路3口出,转公交401路七佛寺站下
2.珍珠泉风景区
免费日期:8月1日
珍珠泉风景区,是南京唯一的省级旅游度假区。
景区依山傍水,明代建有以龙王阁为主体的楼、台、亭、榭30余座,形成了融山水、园林于一体的优美景观,被誉为“江北第一游观之所”,驰名大江南北。
地址:浦口区珍珠街182号
交通:公交d58路珍珠泉东大门站下
栖霞区
1.栖霞山风景名胜区
免费日期:4月22日
栖霞山又名摄山,被誉为"金陵第一明秀山",因南朝时山中建有"栖霞精舍"而得名,是中国四大赏枫胜地之一。
栖霞山有三峰,地学内涵极为丰富,被许多专家称为"天然地质博物馆"。
地址:栖霞区栖霞街88号
交通:138、326、207、206路栖霞寺站下
2.幕燕滨江风貌区长江观音景点
免费日期:10月7日(60岁以上老人)
12月13日
幕燕滨江风貌区位于南京市城北的长江之滨,江岸全长近6公里总面积达708.4公顷,江边崖陡壁峭,两桥卧虹横飞,值得一去哦!
地址:栖霞区永济大道9号
交通:公交8或125燕子矶公园站下
3.燕子矶公园
免费日期:12月13日
燕子矶海拔36米,山石直立江上,三面临空,形似燕子展翅欲飞,故名为燕子矶。在古代是重要渡口,附近有弘济寺、观音阁等建筑。
地址:栖霞区临江街3号
交通:地铁1号线迈皋桥站1口出,转乘公交8路燕子矶公园站下
4.达摩古洞景区
免费日期:10月7日(60岁以上老人)
12月13日
达摩古洞是一个天然石洞,位于山腰之间的陡崖之上,岩洞深邃、曲径通幽,洞口朝着江面,可俯览长江美景。
地址:栖霞区永济大道
交通:公交307路五马渡站下
雨花台区
浡泥国王墓景区
免费日期:9月21日
浡泥国王墓位于安德门外石子岗乌龟山南麓,是南京地区唯一的外国国王陵墓。2001年被列为全国文物重点保护单位。
地址:雨花台区纬九路9号
交通:地铁1号线天隆寺站3口出
江宁区
1.汤山蒋氏温泉别墅
免费日期:4月23日
汤山蒋氏温泉别墅位于南京汤山风景区, 这里层峦环抱、绿树掩映、湿泉喷涌。
四周有举世无双的阳山碑材,"南京猿人"栖息的汤山溶洞、巧夺天工的安基湖和律宗第一名山的隆昌寺等。
地址:江宁区汤山温泉路3号
交通:宁句线、d11、208路汤山站
2.汤山明文化村(阳山碑材)景区
免费日期:7月1日
明文化村较为完整地为现代人展示了一段明代世俗生活画卷,游人可以亲身体验建造碑材时军工们的日常生活。
文化村的建筑采取了明代建筑风格,以石材、木头为主,豪放粗犷、古朴自然。
地址:江宁区汤山镇宁杭公路坟头(村)北
交通:地铁2号线马群站2口出,转宁句线孟北站下
3.牛首山文化旅游区
免费日期:7月11日
牛首山又名天阙山,是金陵四大名胜之一,因山顶南北双峰形似牛头双角而得名。牛首山风光秀美,素有"春牛首"之美誉。
地址:江宁区宁丹大道18号(东入口)
交通:地铁1号线天隆寺站2口出,转公交755路牛首山风景区站下
备注:需提前预约,具体方式与人数,由景区根据情况确定并提前公示
4.南京古猿人洞景区
免费日期:7月1日
位于汤山镇的古猿人洞的发现是继云南云谋、陕西蓝田、北京周口店、安徽和县猿人之后的重大考古突破。1995年后,这里便成为对游客开放的旅游景点。
地址:江宁区汤山镇汤泉西路
交通:地铁2号线马群站2口出,转宁句线汤山溶洞站下
5.南唐二陵
免费日期:10月8日
南唐二陵位于南京江宁区祖堂山南麓,包括李昪及其皇后的钦陵和李璟及其皇后钟氏的顺陵。 1988年,南唐二陵被列为全国重点文物保护单位。
地址:江宁区祖堂山南麓
交通:地铁s1号线吉印大道1口出,转乘公交869路南唐二陵站下
六合区
1.南京金牛湖野生动物王国
免费日期:12月18日
金牛湖野生动物王国分为10个主题核心区,分别是草原部落、鳄鱼峡湾、猩猩奇缘、鸟语天堂、虎啸山林、珍奇世界、海洋探险、动物嘉年华、儿童嘉年华和大马戏城。
地址:六合区金牛湖
交通:地铁s8号线金牛湖站1口,换乘仪征k35路,甘东站下车
2.南京六合平山森林公园
免费日期:3月12日、9月10日
平山森林公园东至八百桥镇,南至马鞍镇,西至205国道及马集镇,北至冶山镇,总面积2213公顷。园内林木覆盖率85%以上。
地址:六合区马鞍街道北部
交通:公交631路。或驾车从宁六公路转205国道至平山林场,或二桥高速转205国道至平山林场
3.国家地质公园瓜埠山景区
免费日期:6月13日
六合国家地质公园以火山群、石柱林群、雨花石层群等地质景观为主体,以自然生态和人文景观为辅的大型综合性地质公园。
瓜埠山景区的石柱林,是国家地质公园主要景区之—,十分壮观,构成了"雄师之塔","孔雀开屏"等丰富多彩的景观。
地址:六合区采石场西侧
交通:地铁s8号线雄州站2口出,转621、622路瓜埠街道站下
4.国家地质公园桂子山石柱林景区
免费日期:7月23日
石柱林位于南京市六合区境内桂子山处,是六合十八景和新六合八景之一,距南京长江大桥39公里。
地址:六合区金牛湖街道东部的马头山东角
交通:地铁s8号线八百桥站2b口出,转公交628路英雄南站下
5.六合金牛湖风景区
免费日期:12月20日
金牛湖风景区享有"南京西湖"的美称,四周有金牛山、团山等群山环抱,湖水宛如一块碧玉镶嵌在群峰之中,是南京市自然保护区和金陵四十景之一。
地址:六合区龙津南路103号
交通:地铁s8号线金牛湖站1口出
溧水区
1.溧水特效实验基地(牡丹园)
免费日期:4月8日
溧水县实验基地占地800多亩,建有3个园、5个区以及蔬菜大棚、玻璃温室等。
其中牡丹园占地百余亩,是江苏省面积最大、品种最多的牡丹种植区。
地址:溧水区晶桥镇新桥村
交通:宁溧公交转溧水22路到杨家庄站下
2.天生桥风景区
免费日期:6月8日
地处南京城郊溧水县的天生桥景区,距禄口国际机场18公里。凿石而生的天生桥似一长虹横跨于胭脂河上,堪称奇观。
胭脂河·天生桥现已被列为省级重点文物保护单位,是金陵新48景之一。
地址:溧水区天生桥大道500号
交通:宁溧公交转溧水游2路天生桥公园站下
3.南京大金山风景区
免费日期:8月1日
大金山位于溧水县东屏集镇,海拔99.8米,山脚紧邻南京第二大人工湖——东屏湖,湖面面积7.8平方公里。从山顶俯瞰东屏湖,湖中小岛如粒粒芥子,令人神清气爽。
地址:溧水区东屏镇金山路99号
交通:地铁s7号线溧水站2口出,转乘公交溧水17路大金山国防园站下
高淳区
1.高淳老街
免费日期:5月10日
高淳老街是高淳区的商业中心,是江苏省保存最为完整的明清古街,具有很高的观赏价值。
地址:高淳区城淳溪镇中山大街114号
交通:高淳101路/高淳105路泮池园站
2.高淳薛城遗址
免费日期:5月10日
高淳薛城遗址是1997年11月发现的新石器时代的遗址,是继汤山猿人之后南京考古重大发现。
薛城遗址占地面积约6万平方米,考古出土了115具人骨架,以及玉器、陶器、磨制石器等400余件文物。
地址:高淳区薛城遗址(长乐线西)
交通:地铁s9号线高淳站2口出,换乘高淳211路薛城遗址站下
3.南京固城湖水慢城
免费日期:5月17日
固城湖水慢城位于南京固城湖旅游度假区的西侧,占地面积8000余亩,是高淳区传统农业产业向旅游加现代农业转型的示范项目。
它也是一个集科普教育、生态观光、水上娱乐、水上运动、休闲度假为一体的度假休闲体验目的地。
地址:高淳区迎湖路9号(固城湖旅游度假区西侧)
交通:地铁s9号线高淳站2口出,换乘高淳游2路固城湖水慢城站下车
4.桠溪国际慢城文峰塔
免费日期:5月19日
在2010年11月27日召开的苏格兰国际慢城会议上,桠溪"生态之旅"被正式授予"国际慢城"称号,这样,桠溪"生态之旅"成为我国第一个"慢城"。
地址:高淳区桠溪镇生态路6号
交通:地铁S9号线至高淳站,转公交高淳203路
免费开放日


