邳州的元宵灯会就要来了,届时这里一定是人山人海,为了缓解这里的交通压力,这里最近开始进行了交通管制,那么,我们今天就来了解一下邳州元宵灯会期间的交通管制信息吧!

交通管制
2019邳州元宵灯会将于2月16日至2月22日的每晚18:00至22:00在沙沟湖水杉公园举行。为确保元宵灯会安全顺利进行,届时我局将对沙沟湖水杉公园周边的部分道路实施交通管制。根据《中华人民共和国道路交通安全法》及《中华人民共和国道路交通安全法实施条例》的有关规定,现将有关事项通告如下:
一、灯会地点:
沙沟湖水杉公园
二、交通管制时间:
2019年2月16日(农历正月十二)—2月22日(农历正月十八)
每晚17 :00—22:00
三、交通管制路段:
(一)禁止通行路段
1、长江东路(泰州路路口---中山路路口段)
2、辽河东路(泰州路路口---中山路路口段)旅游攻略https://WwW.CAOYuANTIANlU.org
3、扬州路(辽河路路口---长江路路口段)
(二)限制通行路段
1、长江东路(泰州路路口---福州路路口段,中山路路口---南京路路口段)只允许附近小区居民的车辆持“元宵灯会车辆通行证”通行。
2、丁场大沟西幅的泰州路(辽河路路口---银杏大道路口段)禁止车辆由辽河路、银杏大道驶入该路段。其中,长江路以南段禁止车辆由南向北行驶,长江路以北段禁止车辆由北向南行驶。
3、中山路(辽河路路口---银杏大道路口段)禁止车辆由辽河路、银杏大道驶入该路段。
4、辽河东路(福州路路口---泰州路路口段)禁止车辆由西向东通行。
5、辽河东路(中山路路口---南京路路口段)禁止车辆由东向西通行。
四、停车管理:
耀邦家具城广场、市场监督管理局院内可以停放机动车,井冈山路、中山路、庐山路、泰州路丁场大沟东幅的道路两侧可以停放机动车。
1、需停放在泰州路丁场大沟东幅长江路以南段的车辆由银杏大道进入;
2、需停放在庐山路两侧的车辆由银杏大道进入;
3、需停放在中山路(辽河路路口—银杏大道路口段)两侧的车辆由路银杏大道进入.
五、交通管制措施:
1、 元宵灯会期间,禁止通行路段除公交车及持有灯会通行证的车辆外,其他机动车禁止驶入管制道路;
2、交通管制路段禁止停放机动车辆;
3、交通管制路段恢复车辆通行时间由公安机关交通管理部门根据灯会现场情况决定。
请管制路段沿线的单位和居民在交通管制期间提前安排好出行计划和绕行路线,以免影响出行。因灯会造成的各种不便,敬请广大市民谅解和支持。

公交绕行
4路、12路、30路、G1观光专线由于水杉公园附近道路公安交警部门实行道路管制
交通管制时间:
2019年2月16日—2月22日(农历正月十二至农历正月十八)
每晚17:00后原运营的路线调整如下:
4路:
海事处—航运公司—三汊河市场—欢乐买宏大店东—联通公司—欢乐买解放店—邳州卫校—万兴路口—东兴路农贸市场—天鸿印象珠江南门—福州路小学—新苏中心—银杏大道—南京路—九凤园—鑫惠小区—行政中心西门—
君临华府—体育中心—清源培训中心—欢乐买农产品批发市场—左西村—左东路口—左东村—果园路口—省城村—城后村—小薛村
12路终点站调整至开发区管委会
30路:
上行:中等专业学校—前沙沟小区—东方名郡—行政中心南门—南京路—九凤园—银杏大道—新苏中心—明德学校—宏通客运站—教育局—国税局—中国人寿保险公司—全友家居—人民医院—人民公园—运中初中部—青年路小学
—环卫处—运中高中部(南)—运河社区医院—公安小区—桃花岛公园南门—运河街道办事处—公交保养厂—盛景苑—河湾村—天鸿集团—南京路立交桥—九凤园西门—鑫惠小区—行政中心西门—君临华府—体育中心—后沙沟路口
—中等专业学校
下行:
中等专业学校—后沙沟路口—体育中心—君临华府—行政中心西门—鑫惠小区—九凤园西门—南京路立交桥—天鸿集团—河湾村—盛景苑—公交保养厂—运河街道办事处—桃花岛公园南门—公安小区—运河社区医院
—运中高中部(南)—环卫处—青年路小学—运中初中部—人民公园—人民医院—全友家居—中国人寿保险公司—国税局—教育局—宏通客运站—明德学校—新苏中心—银杏大道—九凤园—行政中心南门—东方名郡—前沙沟小区
—中等专业学校
G1观光专线:下午16:00后停运
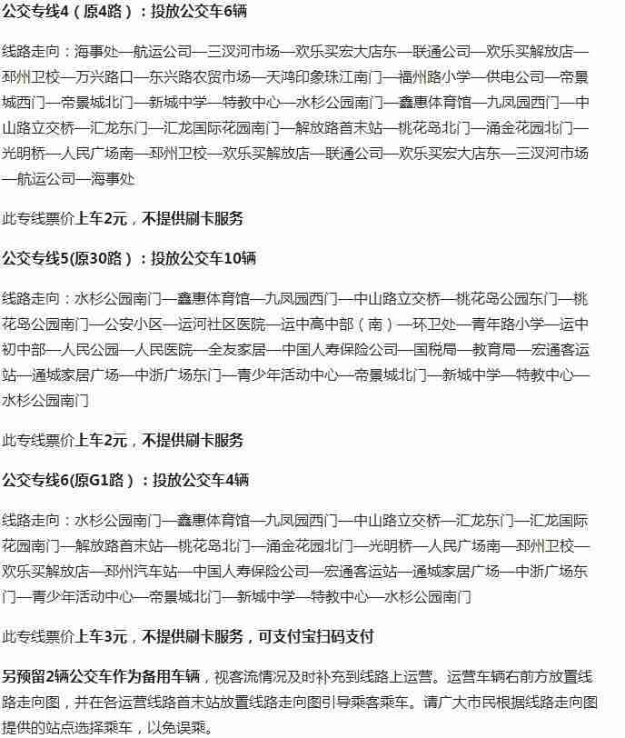
公交专线
为方便市民观赏灯会出行公交公司开通五条元宵灯会临时公交专线具体运行方案如下


好了,如果你是要来邳州这里看元宵灯会,那么就收好这一份交通信息吧!
文章来源:https://www.caoyuantianlu.org/34534.html