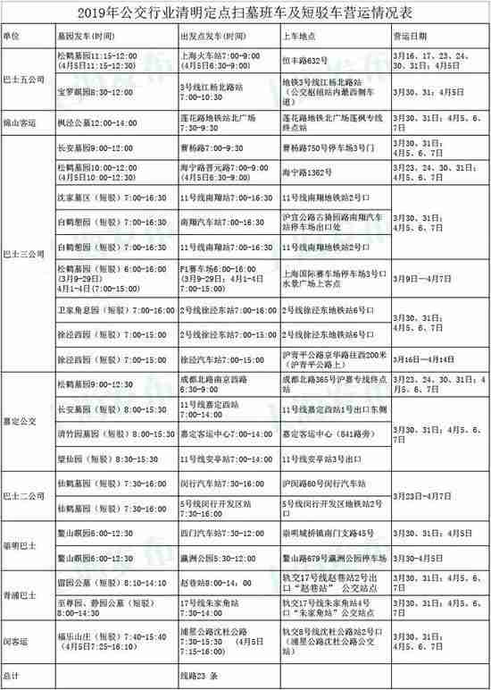
清明节扫墓,上海有专门的扫墓路线推荐,大家在前往扫墓的时候可以看一下有哪些路线是比较方便,上车地点也有详细介绍,下面就随着小编一起去看看具体信息吧。

定点扫墓班车营运情况
1.松鹤墓园
上车地点:恒丰路632号
市区→墓园发车时间:7:00-9:00(4月5日6:30-9:00)
墓园→市区发车时间:11:15-12:00(4月5日11:15-12:30)
营运日期:3月16、17、23、24、30、31日;4月5日
上车地点:海宁路1362号
市区→墓园发车时间:7:00-9:00(4月5日6:30-9:00)
墓园→市区发车时间:10:00-12:00 (4月5日10:00-12:30)
营运日期:3月23、24、30、31日;4月5、6、7日
上车地点:成都北路365号沪嘉专线终点站
市区→墓园发车时间:6:30-9:00
墓园→市区发车时间:9:00-12:30旅游攻略https://WWW.caoyuANTIANlU.oRg
营运日期:3月23、24、30、31日;4月5、6、7日

2.宝罗瞑园
上车地点:地铁3号线江杨北路站(公交枢纽站内最西侧车道)
市区→墓园发车时间:7:00-10:30
墓园→市区发车时间:8:30-12:00
营运日期:3月30、31;4月5日
3.枫泾公墓
上车地点:莲花路地铁北广场莲枫专线终点站
市区→墓园发车时间:7:30-9:30
墓园→市区发车时间:12:00-14:00
营运日期:3月30、31日;4月5、6、7日
4.长安墓园
上车地点:曹杨路750号停车场3号门
市区→墓园发车时间:7:00-9:30
墓园→市区发车时间:9:00-12:00
营运日期:3月30、31日;4月5、6、7日
5.鳌山瞑园
上车地点:崇明城桥镇南门支路45号
市区→墓园发车时间:7:30-12:00
墓园→市区发车时间:6:00-12:30
营运日期:3月30、31日;4月5日
上车地点:鳌山路679号瀛洲公园停车场
市区→墓园发车时间:5:30-12:00
墓园→市区发车时间:6:00-12:30
营运日期:3月30-4月5日
免费短驳车营运情况

1.沈家墓区
上车地点:11号线南翔地铁站2号口
市区→墓园发车时间:7:00-16:30
墓园→市区发车时间:7:00-16:30
营运日期:3月30、31日;4月5、6、7日
2.白鹤憩园
上车地点:沪宜公路古猗园路南翔汽车站停车场出口处
市区→墓园发车时间:7:00-16:30
墓园→市区发车时间:7:00-16:30
营运日期:3月30、31日;4月5、6、7日
上车地点:11号线南翔地铁站2号口
市区→墓园发车时间:7:00-16:30
墓园→市区发车时间:7:00-16:30
营运日期:3月30、31日;4月5、6、7日
3.松鹤墓园
上车地点:上海国际赛车场停车场3号口水景广场上客点
市区→墓园发车时间:6:00-16:00 (3月9-29日;4月1-4日7:00-15:00)
墓园→市区发车时间:6:00-16:00(3月9-29日);4月1-4日(7:00-15:00)
营运日期:3月9日—4月7日
4.卫家角息园
上车地点:2号线徐泾东地铁站6号口
市区→墓园发车时间:7:00-16:00
墓园→市区发车时间:7:00-16:00
营运日期:3月30、31日;4月5、6、7日
5.徐泾西园
上车地点:2号线徐泾东地铁站6号口
市区→墓园发车时间:7:00-15:00
墓园→市区发车时间:7:00-15:00
营运日期:3月30、31日;4月5、6、7日
上车地点:沪青平公路京华路往西200米(沪青平公路上)
市区→墓园发车时间:7:00-15:00
墓园→市区发车时间:7:00-15:00
营运日期:3月16日—4月14日
6.长安墓园
上车地点:11号线嘉定西站1号出口东侧
市区→墓园发车时间:7:00-14:00
墓园→市区发车时间:8:00-15:30
营运日期:3月30、31日;4月5、6、7日
7.清竹园墓园
上车地点:嘉定客运中心(841路旁)
市区→墓园发车时间:7:00-14:00
墓园→市区发车时间:8:00-15:30
营运日期:3月30、31日;4月5、6、7日
8.望仙园
上车地点:11号线安亭站3号出口
市区→墓园发车时间:7:00-14:00
墓园→市区发车时间:8:30-15:30
营运日期:3月30、31日;4月5、6、7日
9.仙鹤墓园
上车地点:沪闵路60号闵行汽车站
市区→墓园发车时间:7:30-16:00
墓园→市区发车时间:7:30-16:00
营运日期:3月23日-4月7日
上车地点:5号线闵行开发区地铁站2号口
市区→墓园发车时间:7:30-16:00
墓园→市区发车时间:7:30-16:00
营运日期:3月23日-4月7日
10.留园公墓
上车地点:轨交17号线赵巷站2号出口“赵巷站” 公交站点
市区→墓园发车时间:8:00-14:00
墓园→市区发车时间:8:10-14:10
营运日期:3月30、31日;4月5、6、7日
11.至尊园、静园公墓
上车地点:轨交17号线朱家角站4号口“朱家角站”公交站点
市区→墓园发车时间:7:30-14:00
墓园→市区发车时间:8:00-14:30
营运日期:3月30、31日;4月5、6、7日
12.福乐山庄
上车地点:轨交8号线沈杜公路站2号口(浦星公路沈杜公路公交站)
市区→墓园发车时间:7:30-15:30(4月5日7:15-16:00)
墓园→市区发车时间:7:40-15:40(4月5日7:25-16:10)
营运日期:3月30、31日;4月5、6、7日
市运管部门提醒,“市民要区分公交线路与定点班车的区别,定点班车的车前有市运输管理处核发的“定点扫墓班车营运证”。班车实行两点一线直达车的营运方式,车票上盖有“定点班车”印章,乘客上车均需购票。同时,在乘车过程中,要选择有市运管部门核发的清明扫墓定点班车标志的车辆,不要乘坐无证经营的“黑车”,以维护乘客自己的利益。
文章来源:https://www.caoyuantianlu.org/34428.html