天津这里的一些交通也已经开始恢复了,且这里也已经开始复工了,所以在天津这里生活的人们都是需要了解一下恢复的交通信息的,对于已经恢复的交通信息,小编马上就给大家整理一些吧!

最新公交恢复信息
截止目前,我市之前停运的公交已恢复了部分,其中一些公交的运营路线没有全部恢复,部分站点被暂时取消,详见下图。



这其中:
3月9日开始,150路天津-宝坻恢复运营
332路已恢复全线运营。
宁河578路已经恢复全程线路运营,终点站回到“泛马家居装饰城公交站”。
大邱庄156路,自2020年2月7日起,发车时间进行了调整。
大邱庄:8:00、10:00、12:00、14:00、15:00
天津站:10:00、12:00、14:00、16:00、17:00旅游攻略https://WwW.caOyuANTIAnlu.orG
309路发车时刻
双港新家园:06:00 、07:30、09:00、10:30、12:00、14:00、16:00、18:00、20:00、21:30
职师大:06:30、08:10、09:40、11:10、12:40、14:40、16:40、18:40、20:40、22:00
公交361路大圈恢复前往大柳滩村委会运营,最新发车时刻如下:
杨柳青:7:00、10:00、13:00、16:00、18:30
大柳滩委员会:7:30、10:30、13:30、16:30、18:45
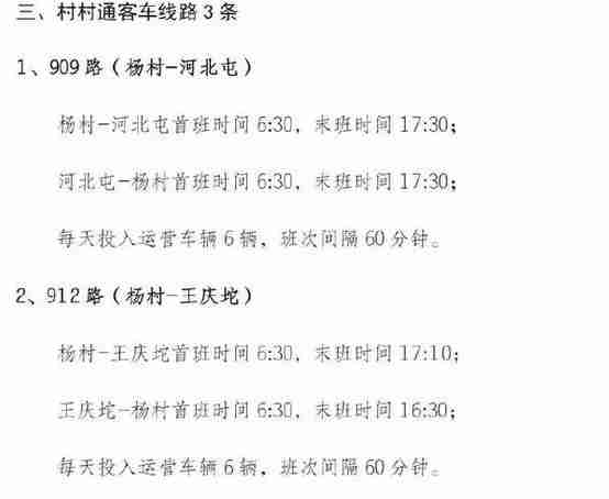
其它恢复信息
武清区恢复运营线路如下:












宁河区恢复运营线路如下:

蓟州区3路部分站点恢复运营
天津机场专线4路已恢复运营
这些就是已经恢复的交通信息了,大家记得乘坐的时候,一定要戴口罩,还有就是不要去人太多的地方啊!
文章来源:https://www.caoyuantianlu.org/32682.html